| 您当前位置:AC米兰中文官方网站 >> 阳光招生网 >> 招生动态 >> 浏览文章 |
|
2024年河北省高职单招志愿填报须知
【招生动态】 加入时间:2024年04月13日 信息来源:本站原创 作者:zsb 访问量:
|
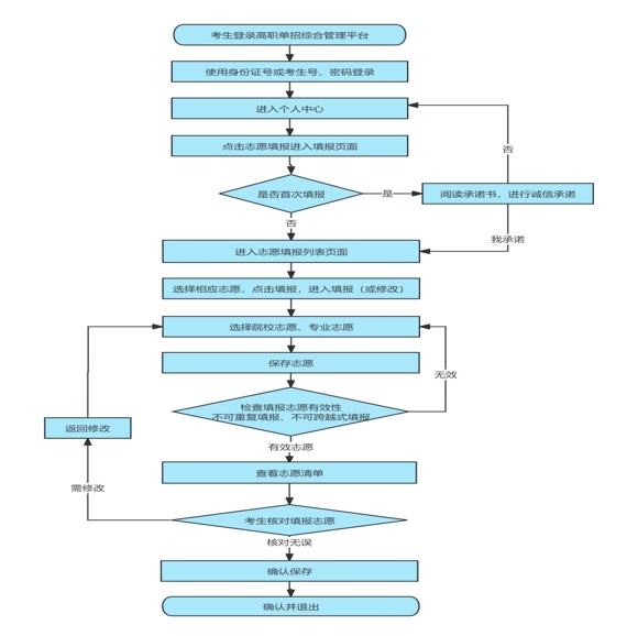
考生志愿是考生本人升学意愿的真实表达,是投档及录取的重要依据。为帮助考生填报志愿,我们编写了“2024年河北省高职单招志愿填报须知”,并附2023年河北省高职单招集中志愿平行投档情况统计和2023年各类成绩统计表,供考生填报志愿时参考使用。 一、高职单招志愿设置 我省高职单招实行平行志愿填报方式,设集中志愿和一次征集志愿。考生在规定时间内登录河北省教育考试院官方网站填报志愿,每次填报志愿可在本人所报考的考试类(专业类)中选报10所院校,每所院校最多填报6个专业和1个是否服从专业调剂选项,不得跨类填报。 二、志愿填报时间 集中志愿填报时间:4月16日9时至18日17时。 征集志愿填报时间:4月22日14时至23日12时。 三、志愿填报流程 考生须使用计算机(系统不支持手机、平板等移动终端设备)通过河北省教育考试院官网登录“高职单招综合管理平台”(或直接访问http://gzdz.hebeea.edu.cn),点击“志愿填报”进入志愿填报系统。 建议使用Chrome、Edge、360、IE11及以上版本浏览器,其他类型及版本暂不支持,由于浏览器类型及版本使用不当可能会造成无法填报志愿或填报错误等后果,责任由考生自负。具体操作流程如下: 1.考生打开“高职单招综合管理平台”,输入身份证号或考生号、密码和验证码登录系统,通过个人中心点击“志愿填报”按钮进行志愿填报。密码为高职单招报名时考生本人所设的密码。 2.考生首次进入志愿填报系统,必须进行诚信承诺。考生点击“我承诺”按钮后,系统自动跳转至志愿列表,点击“填报”按钮进入志愿填报页面。 考生最多可以填报10所院校(不能重复或跨越式填报,比如平行志愿A、B不能填报同一所院校,也不能不填报“平行志愿A”,直接填报“平行志愿B”。专业志愿填报同样不支持类似形式填报),每所院校最多可选择6个专业,服从专业调剂的,需勾选“服从专业调剂”选项。 3.考生院校、专业选择完毕后,点击“保存志愿”按钮进行志愿核查,核查无误后,须点击“确定保存”按钮来保存所报志愿信息,保存后系统将显示考生当前已填报的志愿信息,核对无误点击“确认并退出”按钮退出系统。 在填报截止时间前,考生可多次进行志愿修改和保存,最终以其网上最后一次修改并保存成功的志愿为准。考生填报志愿结束后,可在志愿列表页面,点击“查看”按钮,查看本人填报的志愿信息。 4.志愿填报后要及时保存志愿并退出系统,妥善保存登录密码等个人信息。 特别提醒: 1.志愿填报应由考生本人完成,切勿让他人代为填报,否则,造成的一切后果由考生承担。 2.考生应在规定时间内填报志愿,未在规定时间内填报志愿的,视为自动放弃。请考生应尽早填报,避免因网络拥堵、断电等原因影响志愿填报。 3.考生填报志愿时须点击“确定保存”按钮进行志愿保存,未保存的志愿无效。志愿修改后,也须点击“确定保存”按钮,如未点击“确定保存”,则修改无效,以上一次保存的志愿为准。 4.多名考生使用同一台计算机填报志愿时,每位考生填报志愿后一定要安全退出,并关闭所有显示本人信息的页面,否则,后一位考生所填报的志愿信息可能会覆盖前面考生的志愿信息。同时还要注意,不要同时打开两个或两个以上填报页面,以免发生错误。 5.考生要高度重视密码的设置与保管,密码设置不要过于简单,更不要将密码告诉他人,以防被他人篡改志愿,影响录取。如果忘记登录密码可进行密码重置。 四、密码重置办法 忘记密码的考生,可通过以下方式重置密码,重置后的初始密码为考生身份证号后8位。 1.报名点重置密码,考生本人携带身份证件到报名点,读取身份证,通过人脸识别后完成密码重置; 2.考生自助重置密码(点击进入); 3.微信重置密码,通过河北省教育考试院微信公众号自助重置密码。 上述密码重置方式均列在“河北省教育考试院高职单招综合管理平台”首页“用户登录”按钮下方,考生可点击相应链接,按指引完成密码重置。 特别提醒: 密码重置完成后,考生要及时登录河北省普通高校招生报名-信息查询系统(https://gk.hebeea.edu.cn)修改初始密码,再使用修改后的密码登录高职单招综合管理平台。考生务必牢记并妥善保管密码,避免因密码泄漏造成不良后果。 五、志愿填报的主要依据和参考资料 一是高职单招计划。河北省教育考试院官方网站汇总了《2024年河北省普通高等职业教育单独考试招生计划》,内容主要包括学校名称、学校代号、专业名称、计划数、学制、学费和备注等。 二是院校高职单招简章。主要内容包括高校全称、校址、层次、办学类型、身体条件等要求、进档考生录取规则(如投档成绩相同考生的处理、进档考生的专业安排办法及专业调剂录取办法等)、学费标准、联系电话、官方网站等内容。考生可登录高校官方网站查看高职单招招生简章。 特别提醒:考生初步确定报考志愿后,一定要仔细阅读相关高校高职单招招生简章。如招生专业对身高、体重、视力等身体条件等有特殊要求的,会在招生简章中予以明确,避免因身体条件不符合要求等原因被退档。 三是普通高等学校招生体检工作指导意见。指导意见规定了对患有某些疾病或有生理缺陷者不宜报考的专业。考生应根据体检结果,对照体检工作指导意见和有关高校的招生简章,避开自己不宜报考的专业。 四是各考试类(专业类)考生成绩统计表。河北省教育考试院官网公布了2024年河北省高职单招各类考生成绩统计表,考生可在填报志愿时参考。本须知汇总了2023年各类成绩统计表和集中志愿平行投档统计(详见附件1、2),供考生参考使用。 六、高职单招招生计划如何查询 2024年高职单招招生计划,采取面向普通高中毕业生计划和面向中职毕业生计划分开编列的方式。其中,面向普通高中毕业生的计划分为考试一类到考试十类等10个考试类,考试八类还细分为考试八类音乐类、舞蹈及表演类、美术类、文化服务类4个细分类;面向中职毕业生的计划划分为建筑类、机械类、农林类等10个专业类。 特别提醒: 一是考生须在本人前期报名、考试的相应考试类(专业类)招生计划中选择院校填报志愿,不得跨类填报。 二是考生在志愿填报系统中所填的院校代号、专业代号等内容,均以《2024年河北省普通高等职业教育单独考试招生计划》所公布的为准。未经省教育考试院公布的招生高校和计划,一律不安排在河北省招生。 三是《招生计划》中部分院校(专业)后注明了院校(专业)的身体条件、单科成绩等招生要求,也有部分院校没有注明,但是不代表学校没有要求,请考生填报志愿前务必查询院校招生简章或向院校咨询。 四是《招生计划》中部分院校(专业)收费较高,请考生依据自身情况慎重报考;部分院校未注明具体收费标准,正在物价部门审批中,请考生填报志愿前向院校咨询。 七、高职单招如何投档 高职单招实行平行志愿投档,即按照“分数优先、遵循志愿、一次投档、不再补档”的原则,将各考试类(专业类)录取控制分数线上未录取的有志愿考生,结合高校要求,按高职单招考试总成绩从高分到低分排序,遵循考生的志愿顺序依次投档,由高校择优录取。具体地讲,就是先从排在第一位的考生开始,根据该考生填报的A、B、C、D、E……等10所平行志愿院校,从A志愿院校开始依次检索,投档给其中一所排序在前且符合条件的院校,然后再投排在第二位的考生,直到所有院校计划满额或者没有符合投档条件的考生为止。如果某一考生所填报的多所平行志愿院校都不符合投档条件,不能被投档。 特别强调的是,考生每次填报的多所平行志愿院校中,无论有几所院校达到投档分数线,只要按投档规则投到其中一所院校,即享受了平行志愿的投档机会,就不能再投档到其他志愿院校。考生被投档到其中一所院校后,若因分数、身体条件等原因被退档,也不能再投档到该考生填报的其他院校。 八、填报平行志愿的基本办法 在充分了解平行志愿投档规则的基础上,考生要认真选择院校志愿和专业志愿。 第一步,自我定位。考生结合自身兴趣、家庭条件、地域偏好、身体状况等因素,选择一些自己中意的、与自己成绩位次大致匹配的院校。 第二步,依位次选校。考生根据其所报考试类(专业类)中的位次对初选的院校进行筛选,分析2023年院校所在考试类的投档分所对应的位次,用自己的位次与之相比较。 第三步,查阅简章。考生依据筛选出拟报考院校后,认真查阅这些院校的招生简章。如:专业设置、招生计划、专业录取规则、身体条件要求、学费标准等信息。 第四步,网上填报。考生通过上述步骤,用排除法把风险较大和不宜就读的院校去掉,确定理想的院校后,上网填报就可以了。 提醒考生注意:要了解平行志愿的规则和特点,把握好填报策略,特别要合理规避以下风险: 一是填报的院校之间没有拉开梯度。如果考生定位不准确,一味追求最理想的高校,志愿填报过高(比如多个平行院校志愿之间没有拉开梯度),就可能导致所填报的几个院校志愿全部落空。 二是院校志愿未填满。按规定,考生每次填报志愿可在本人所报考的考试类(专业类)中选报10所院校,如果只填报一个或两个院校志愿,就有可能因为成绩未达到院校的投档线而不能被录取。 三是专业志愿未填满。按规定,每个院校可以填报6个专业,如果考生只报考某些院校的一两个专业且不服从专业调剂,当考生档案被投档到招生院校后,就有可能因总分或相关科目成绩偏低、不服从院校专业调剂、身体条件受限等原因,面临被退档风险。 九、对平行志愿投档认识的误区 误区一:可以一档多投。在录取中,平行志愿是一个志愿多所院校,只能一档一投。因此,投档时按一个志愿对待,也就是说,每次录取时,无论该志愿中有几所院校符合投档要求,只能投档到排在前面的一所院校,一旦投档,其他志愿均失去效用。 误区二:可以多次投档。考生填报的10个平行志愿院校,最多只能投档一次,投档到一所院校。考生的档案如因某种原因被前面投档的院校退档,就不能再投档到后面所报院校,只能参加征集志愿录取。 误区三:平行志愿没有先后顺序。平行志愿对考生个人来说是有先后顺序的。投档时,如果考生所填报平行志愿院校有多个符合投档条件,只能投档到排序在前的一所院校。 十、投档时,同分考生的排序规则 报考面向普通高中毕业生计划的考生:投档时,当遇到多名考生总成绩相同时,先按专业基础和职业适应性测试两科之和由高到低进行排序;如果专业基础和职业适应性测试两科之和仍相同的,再由高到低依次比较“语文、数学、专业基础、职业适应性测试”单科成绩,如所有单科成绩均相同,则全部投档,是否录取由高校决定; 报考面向中职毕业生计划的考生:投档时,当遇到多名考生总成绩相同时,先按专业能力测试和技术技能测试两科之和由高到低进行排序;如果专业能力测试和技术技能测试两科之和相同的,再由高到低依次比较“语文、数学、专业能力测试、技术技能测试”单科成绩进行投档,如所有单科成绩均相同,则全部投档,是否录取由高校决定; 退役士兵考生:投档时,当遇到多名考生总成绩相同时,由高到低顺序依次比较“专业基础、职业适应性测试”单科成绩进行投档;如果均相同,则全部投档,是否录取由高校决定。 特别提醒: 高校按向社会公布的单招简章中的录取规则进行录取。对思想政治品德考核合格、身体健康状况符合相关专业培养要求、投档成绩达到录取控制分数线并符合高校调档要求的考生,是否录取以及所录取的专业由高校自行确定,高校负责对已投档但未被录取考生的退档原因作出解释。 十一、征集计划如何形成 征集计划是集中志愿录取结束后的院校缺额计划,由两部分组成:一是部分学校专业因生源不足未录取满额,产生缺额;二是部分学校专业因考生身体条件不符合专业要求或不服从专业调剂等原因被退档,形成缺额。 集中志愿未录取的考生,届时可按规定填报征集志愿。 十二、录取结果查询 4月22日14时,考生可通过河北省教育考试院网站登录“高职单招综合管理平台”查询集中志愿录取结果。 4月25日9时,填报征集志愿的考生可通过河北省教育考试院网站登录“高职单招综合管理平台”查询录取结果。 考生也可向报考院校查询录取结果,最终结果以录取通知书为准。 特别提醒: 已被高职单招录取的考生,不再参加当年我省普通高校招生统一考试(含普通高中学业水平选择性考试)和对口升学考试及录取;未被高职单招录取的考生,还可以按规定时间参加2024年高考选科交费、6月份的普通高校招生统一考试(含普通高中学业水平选择性考试)或对口升学文化考试。 十三、识别和防范招生诈骗行为 常见招生诈骗行为有以下几种形式,在此提醒广大考生和家长加以防范。 利用“内部数据”分析高职单招志愿,收取高额费用。高考报志愿阶段,有不法中介或网站宣称掌握内部数据,能够“精准定位院校”,并假冒所谓志愿填报专家身份,声称“百分百保上”“一分不浪费”,以此收取高额费用。 故意混淆教育形式进行诈骗。一些不法分子或中介故意混淆普通高等学历教育与其他教育形式之间的区别,以自考助学班、网络教育班、合作办学等入学通知书蒙骗考生及家长。部分办学机构打着普通高等学历教育的幌子,实际招收其他教育形式的学员。 编造所谓“内部指标”“机动计划”的谎言进行诈骗。一些不法分子往往利用家长望子成龙的心态,假冒高校招生人员、校领导亲戚等,谎称手中掌握高校“内部指标”“机动计划”“定向招生计划”等实施诈骗。 谎称申领“助学金”需先交押金。一些不法分子通过非法途径获取考生身份信息后,假冒教育部门工作人员的身份,以符合“奖学金”或“助学金”资格为由,骗取押金或手续费。 特别提醒: 1.考生在填报志愿时,应综合参考教育考试机构、有关高校提供的官方信息,不要相信不法机构或个人声称的“内部消息”,自主合理填报志愿,谨防上当受骗。 2.高职单招录取是按照国家政策、院校招生简章、考生的分数和志愿,通过网上录取系统中进行的,并且经过省教育考试院审核报教育部备案。未经省教育考试院办理录取手续的考生,教育部将一律不予学籍学历电子注册。 3.高职单招录取具有严格规范的录取程序和监督机制,未完成的招生计划,须通过公开征集志愿录取,不存在所谓的“花钱补录”。高职单招录取不会产生任何附加费用,凡是需要收取保证金、录取费、指标费的,一律不能相信。 4.高职单招录取有严格的工作流程,不存在公布的招生计划以外的所谓的“内部指标”。考生、家长应从官方正规渠道了解、确认考试招生政策和信息,切勿轻信蛊惑,谨防上当受骗。 附件: 1.2023年高职单招各类成绩统计表(供参考)(点击查看) 2.2023年河北省高职单招集中志愿平行投档情况统计(供参考)(点击查看) 3.各市、县、区及高考报名点咨询电话 4.各高职单招院校咨询电话汇总 |

