AC米兰中文官方网站
首 页
机构设置
规章制度
办事指南
师资建设
相关下载
职称工作
计生工作
您当前位置:
AC米兰中文官方网站
>>
人事处
>>
学院公告
>> 浏览文章
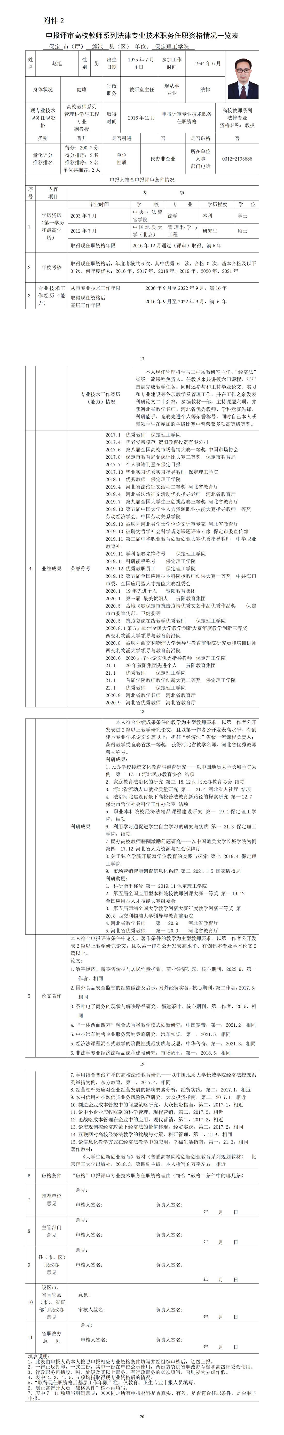
赵旭 任职资格情况一览表
学院公告加入时间:2022年08月29日信息来源:本站原创作者:admin访问量:
Copyright2007 All rights reserved 版权所有 AC米兰中文官方网站 冀ICP备
地址:河北省保定市南二环1689号 邮编:071000 电话:0312-2195585 传真:0312-2195585