您当前位置:AC米兰中文官方网站 >> 就业与创业指导中心 >> 政策法规 >> 浏览文章

新闻资讯

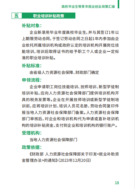
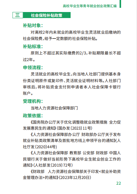
政策汇编

政策汇编

政策汇编

政策汇编

政策汇编

政策汇编

政策汇编

政策汇编

政策汇编

政策汇编

政策汇编

政策汇编

政策汇编

政策汇编

政策汇编

政策汇编

政策汇编

政策汇编

政策汇编

政策汇编

政策汇编

政策汇编

政策汇编

政策汇编

政策汇编

政策汇编

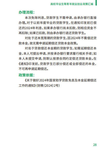
政策汇编

政策汇编

政策汇编

政策汇编

政策汇编